

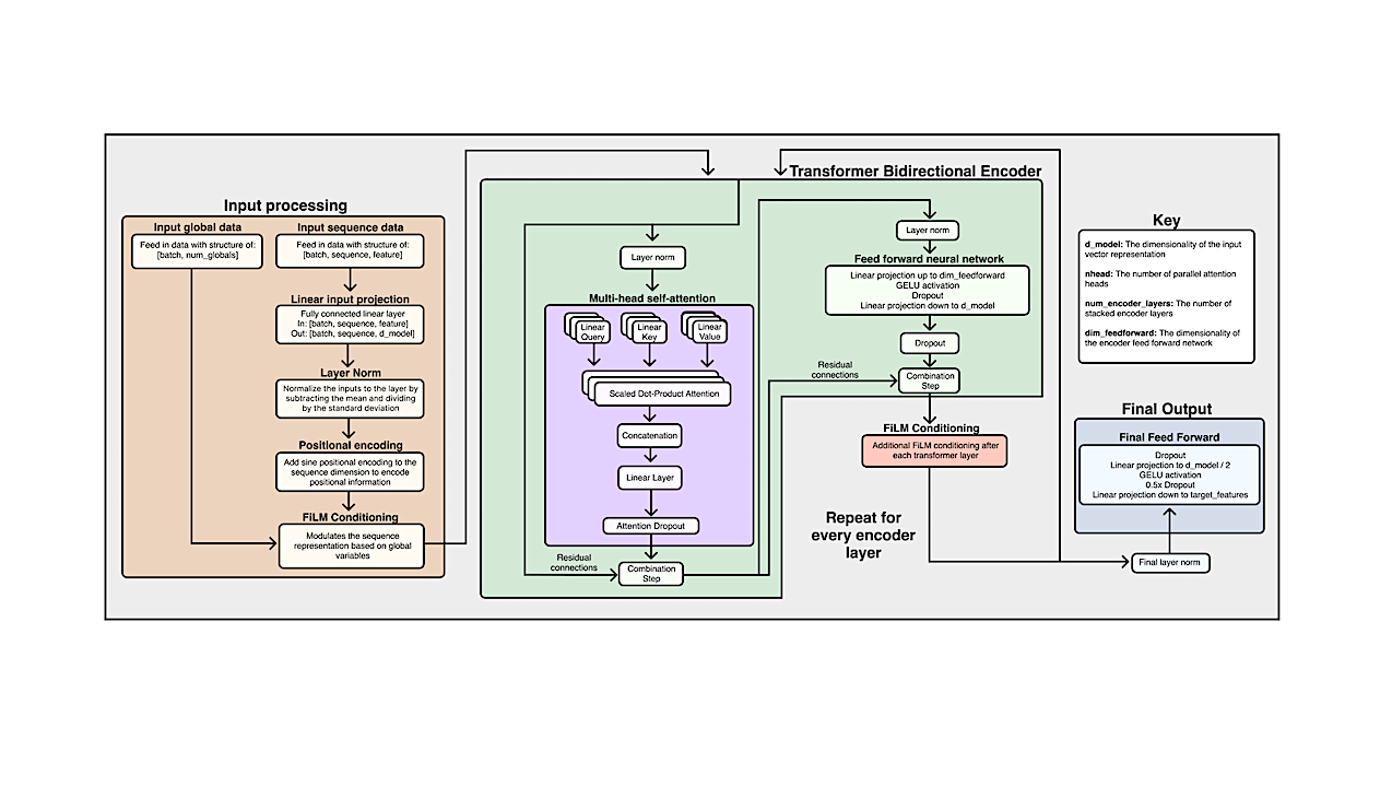
A diagram showing how data flows through the transformer architecture implemented here. Data padding and masking are left out for simplicity. The model does implement this functionality, but it is not necessary for our constant-length sequences. — astro-ph.EP
Radiative transfer calculations are essential for modeling planetary atmospheres. However, standard methods are computationally demanding and impose accuracy-speed trade-offs. High computational costs force numerical simplifications in large models (e.g., General Circulation Models) that degrade the accuracy of the simulation.
Radiative transfer calculations are an ideal candidate for machine learning emulation: fundamentally, it is a well-defined physical mapping from a static atmospheric profile to the resulting fluxes, and high-fidelity training data can be created from first principles calculations.
We developed a radiative transfer emulator using an encoder-only transformer neural network architecture, trained on 1D profiles representative of solar-composition hot Jupiter atmospheres. Our emulator reproduced bolometric two-stream layer fluxes with mean test set errors of ~1% compared to the traditional method and achieved speedups of 100x.
Emulating radiative transfer with machine learning opens up the possibility for faster and more accurate routines within planetary atmospheric models such as GCMs.
Isaac Malsky, Tiffany Kataria, Natasha E. Batalha, Matthew Graham
Subjects: Earth and Planetary Astrophysics (astro-ph.EP); Instrumentation and Methods for Astrophysics (astro-ph.IM); Machine Learning (cs.LG)
Cite as: arXiv:2510.27050 [astro-ph.EP] (or arXiv:2510.27050v1 [astro-ph.EP] for this version)
https://doi.org/10.48550/arXiv.2510.27050
Focus to learn more
Submission history
From: Isaac Malsky
[v1] Thu, 30 Oct 2025 23:38:53 UTC (2,396 KB)
https://arxiv.org/abs/2510.27050
Astrobiology, exoplanet,






