

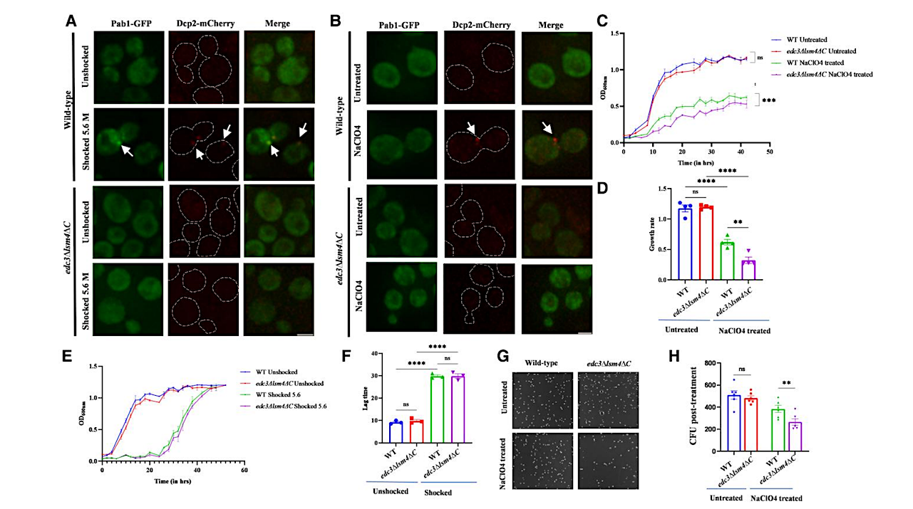
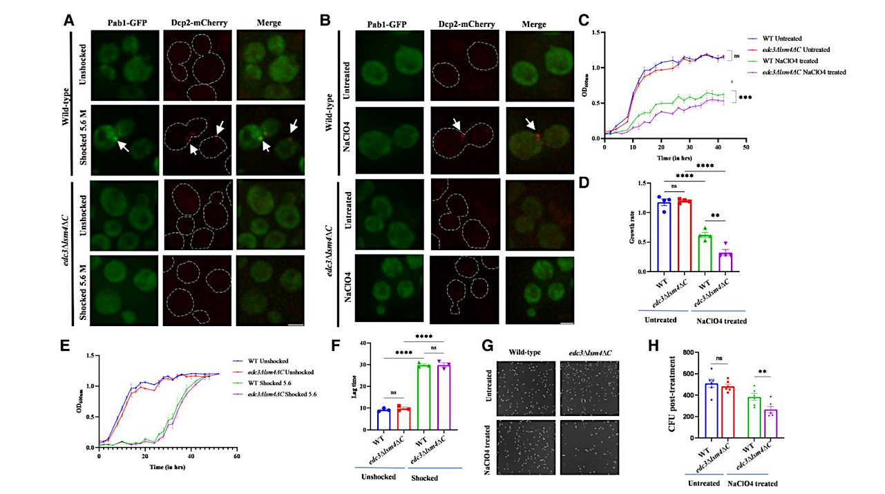
edc3Δlsm4C mutant is defective in condensate assembly and demonstrates an extended lag phase in sodium perchlorate stress. Microscopy analysis for edc3Δlsm4ΔC mutant strain upon—A) exposure to 5.6 Mach intensity shock waves, B) continuous sodium perchlorate (NaClO4) treatment. Dcp2-mCherry and Pab1-GFP are the markers of P-bodies and stress granules, respectively. Scale Bar, 2 µm. Comparison of the growth curve for wild-type and edc3Δlsm4ΔC mutant—C) grown in continuous 100 mM sodium perchlorate, E) postexposure to 5.6 M intensity shock. D) Graph depicting growth rate in wild-type and edc3Δlsm4ΔC upon sodium perchlorate stress obtained from Fig. 3C (n = 4); F) Lag time for wild-type and edc3Δlsm4ΔC mutant obtained from Fig. 3E (n = 3 biological replicates); G) Survival of wild-type and edc3Δlsm4ΔC post continuous treatment with 100 mM sodium perchlorate shown as CFU. H) Quantification for CFU obtained from Fig. 3G (n = 6 biological replicates). In the above experiments, error bars represent the SEM. The significance of the data was calculated by Tukey’s multiple comparison test for growth curves and two-tailed paired student t test for CFU assay with P-values summarized as: ****, P 0.0001 ***, P 0.005; **, P 0.01; *, P 0.05. — PNAS Nexus
Baker’s yeast (Saccharomyces cerevisiae) is an indispensable ingredient in making bread, beer, and biotechnology products. But this humble organism also holds clues to something more cosmic – how life could survive in extraterrestrial conditions.
In a new study, researchers in the Department of Biochemistry (BC), Indian Institute of Science (IISc) and collaborators at the Physical Research Laboratory (PRL), Ahmedabad have found that the yeast has the resilience to withstand harsh conditions found in the Martian environment.
The team exposed yeast cells to high-intensity shock waves – similar to those produced by meteorite impacts on Mars – and perchlorate salts, which are toxic chemicals found in Martian soil. Using a High-Intensity Shock Tube for Astrochemistry (HISTA) in Bhalamurugan Sivaraman’s lab at PRL, they simulated shock waves reaching Mach 5.6 intensity. The team also treated yeast cells with 100 mM sodium perchlorate either in isolation or in combination with the shockwaves.

Model depicting the importance of RNP condensate in mediating survival under Mars-like stress condition — PNAS Nexus
“One of the biggest hurdles was setting up the HISTA tube to expose live yeast cells to shock waves – something that has not been attempted before – and then recovering yeast with minimum contamination for downstream experiments,” explains lead author Riya Dhage, a project assistant in the lab of Purusharth I Rajyaguru, Associate Professor in BC.
Remarkably, the yeast cells survived when treated with shock waves and perchlorate, individually and in combination, although the cells’ growth slowed down. The likely key to their resilience lies in their ability to produce ribonucleoprotein (RNP) condensates – tiny, membrane-less structures that help protect and reorganise mRNA when the cells are under stress. Shock waves triggered the assembly of two types of RNPs called stress granules and P-bodies, while perchlorate exposure led to the generation of P-bodies alone. Yeast mutants that were unable to form these structures were far less likely to survive.
The results show how RNP condensates may act as biomarkers for cellular stress under extraterrestrial conditions.
“What makes this work unique is the integration of shock wave physics and chemical biology with molecular cell biology to probe how life might cope with such Mars-like stressors,” says Dhage.
The findings underscore how baker’s yeast could serve as an excellent model for India’s efforts in astrobiology research. Understanding how such cells reorganise their RNA and proteins under mechanical and chemical stress can provide insights into the survival of lifeforms beyond Earth. Crucially, such insights could also guide the design of stress-resilient extraterrestrial biological systems.
“We were surprised to observe yeast surviving the Mars-like stress conditions that we used in our experiments,” says Rajyaguru, the corresponding author of the study. “We hope that this study will galvanise efforts to have yeast on board in future space explorations.”
Ribonucleoprotein (RNP) condensates modulate survival in response to Mars-like stress conditions, PNAS Nexus (open access)
Astrobiology, space biology,






