

Community composition and functional profiles of 152 samples. a, The relative abundance of archaea and bacteria in 152 samples. b, The proportion of all archaea in all samples. Bars in different colors represented different classes of archaea. c, The proportion of all bacteria in all samples. Bars in different colors represented different phyla of bacteria. d, the relative abundance of KEGG standard categories (level B) in all samples. e-f, Principal coordinate analysis (PCoA) of all RMAGs, archaea, bacteria, and KOs in different sites based on Bray–Curtis distances. — biorxiv.org
Geothermal springs, characterized by extreme physicochemical conditions, represent ecologically and evolutionarily significant habitats that foster unique microbial communities and drive adaptive evolutionary processes.
Despite their importance, the complex microbial interactions and underlying mechanisms governing community assembly in these environments remain poorly understood. In this study, we conducted systematic sampling across 49 geothermal springs in Tengchong, Yunnan, over a six-year period (2016-2021), and performed metagenomic sequencing on 152 samples.
We successfully reconstructed 12,789 non-redundant microbial genomes, revealing an exceptionally high level of phylogenetic and functional diversity within the spring microbiomes. Our analyses demonstrate that pH and temperature are the primary deterministic drivers shaping both microbial species composition and functional potential, thereby segregating the communities into three distinct groups: acidic, hyperthermal, and thermal.
Furthermore, ecological network analysis revealed that extreme environmental conditions significantly alter network topology, resulting in less complex but more efficient microbial interaction networks. Collectively, this study provides a comprehensive resource and mechanistic insights into the microbial diversity, community structure, and species interactions in geothermal spring ecosystems.

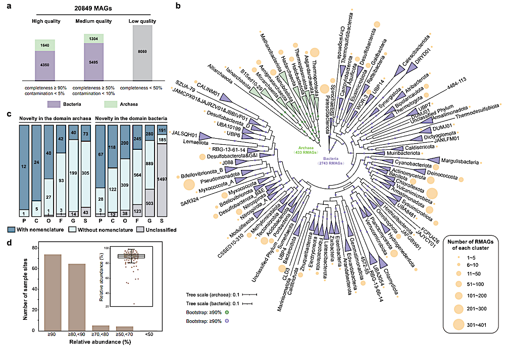
Metagenomic genome reconstruction of geothermal springs in Yunnan. a, Genomic quality of all 20,849 genomes reconstructed from 152 geothermal spring metagenomes. b, Phylogenetic distribution of 3,176 RMAGs recovered in this study. The best-fit model of the archaeal and bacterial phylogenetic tree was LG+F+R10. Clades with a bootstrap value ³ 90% were marked by green and purple dots for the archaeal and bacterial trees respectively. Archaeal classes and bacterial phyla without nomenclature were shown in red text. The orange circles represented the number of RMAGs of each archaeal class and bacterial phylum. c, Stacked bar plot for novelty quantification of all archaeal and bacterial genomes. d, Boxplot showed the relative abundance of 3,176 RMAGs in 152 samples. The bar plot counted the number of sample sites with different ranges of relative abundance of RMAGs. — biorxiv.org
The Recovery Of 12,789 Genomes Revealed The Diversity, Function, And Microbial Interactions Of The Geothermal Spring Microbiome, biorxiv.org (open access)
Astrobiology, biosignatures, genomics,






