

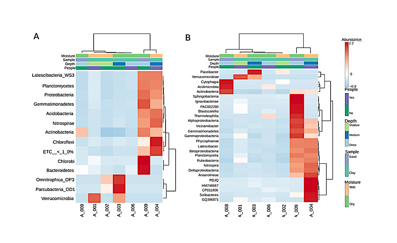
Heatmap analysis of bacterial community composition across cave samples at phylum (A) and class (B) levels. A Euclidean dendrogram visualizes the hierarchical clustering of both samples and taxa. — Microorganisms via PubMed
Veryovkina Cave is the world’s deepest known cave (2212 m deep). It is located in the Arabika Massif of Gagra Mountain in the Western Caucasus. Its microbiome remains unknown because of difficulties in access.
Ten sediment samples were collected at vertical depths ranging from 300 m to 2204 m; they varied by substrate type, moisture content, and visitor accessibility. Total microbial DNA was isolated, and 16S ribosomal gene metabarcoding was applied for taxonomic identification.
Seven samples showed reliable content, whereas three samples indicated no recoverable reads. Proteobacteria, Acidobacteria, and Actinobacteria were the most abundant phyla in total. Depth stratification of microbiota showed that (1) shallow wet clays were dominated by Acidimicrobia and Actinobacteria; (2) mid-depth wet clays showed the highest abundance of Nitrospira, Betaproteobacteria, and Vicinamibacter; and (3) deep, dry substrates were dominated by Thermoleophilia and Rubrobacteria.
Multivariate analyses showed that substrate type and moisture tended to explain more variation in microbial abundance than depth or human activity. We demonstrate the presence of distinct ecological niches within the cave ecosystem, which emphasizes the role of local conditions in shaping microbial diversity.

Depth map of Veryovkina Cave, showing sampling sites A001–A010. Substrate type, water content, and human visitation are color-coded. Sites indicated as sterile are shown with red arrows and red inscription “sterile” (A005, A007, and A010). — Microorganisms via PubMed
Astrobiology, extremophile, Genomics,






