

Convolutional Neural Network (CNN) architecture of ResNet-18. — Science Reports via PubMed
Microscopic detection and enumeration of microbial biomass provide essential primary information about the biosphere.
Unlike aquatic samples, the application of specific microbial detection methods, such as fluorescence staining, to particle-rich samples such as marine sediments has been challenging because of the abundance of non-cellular particles. Even with recently developed fluorescence-based techniques for distinguishing microbial cells from sediment particles, reliable detection remains hindered by particle interference, often necessitating the expertise of trained specialists.
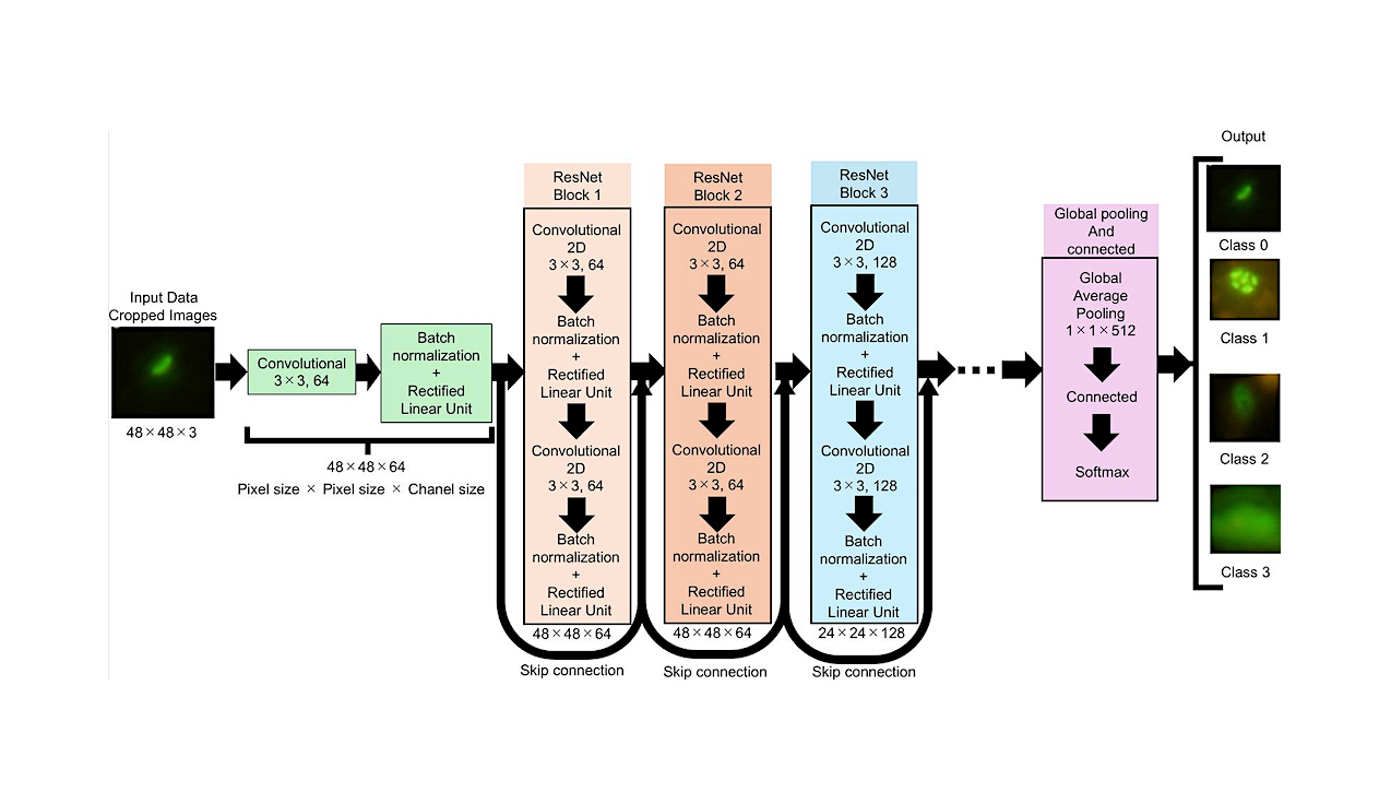
In this study, we developed a deep learning-based image recognition method for identifying microbial cells in sediment samples, aiming to increase the accuracy of microbial cell detection and enumeration in microscopic images while eliminating the need for labor-intensive expert training. Our program first detects and identifies “cell-like particles” based on their green fluorescence and then classifies them via a trained classifier.
The classifier successfully distinguished cell-like particles in pre-annotated images with accuracies of 94.1% for two-class classification and 88.8% for four-class classification. The accuracy was further improved to 96.6% by setting the confidence index cutoff to 0.7 and pre-screening focused images.
The cell recognition program developed in this study will facilitate accurate and reliable detection of microbes in particle-rich environmental samples, reducing the reliance on intensive expert training.
Deep learning for microbial life detection in deep subseafloor samples: objective cell recognition, Science Reports via PubMed (open source)
Astrobiology






